-
China Local
- Eighteen Songs
- Qingming
- Hou Wu Walkabout
- Eight-sided Hall of the Huangshan Chen family
- Headquarters of the Taiping Assistant King
- Lingxia Tang Village
- Old City of Wuyi
- Seven Pillar Hall
- Shantouxia Village
- Shanxia Bao Village
- Siping Village
- Upper Tang Village
- Yanfu Monastery
- Yao Village
- Zhuge Village
- Bailu Walkabout
- Fangyan Walkabout
- Dayuan Walkabout
- Tangxi Walkabout
- Yuyuan Walkabout
- Wenlou Walkabout
- Browse Items
- Browse Exhibits
- About
- Browse Catalogue
- Documentation
- Local History in Jinhua
- Zhiyan Village
- Lu Family
- Guodong Village
- Tianning Monastery in Jinhua
- Jinhua Prefectural City God
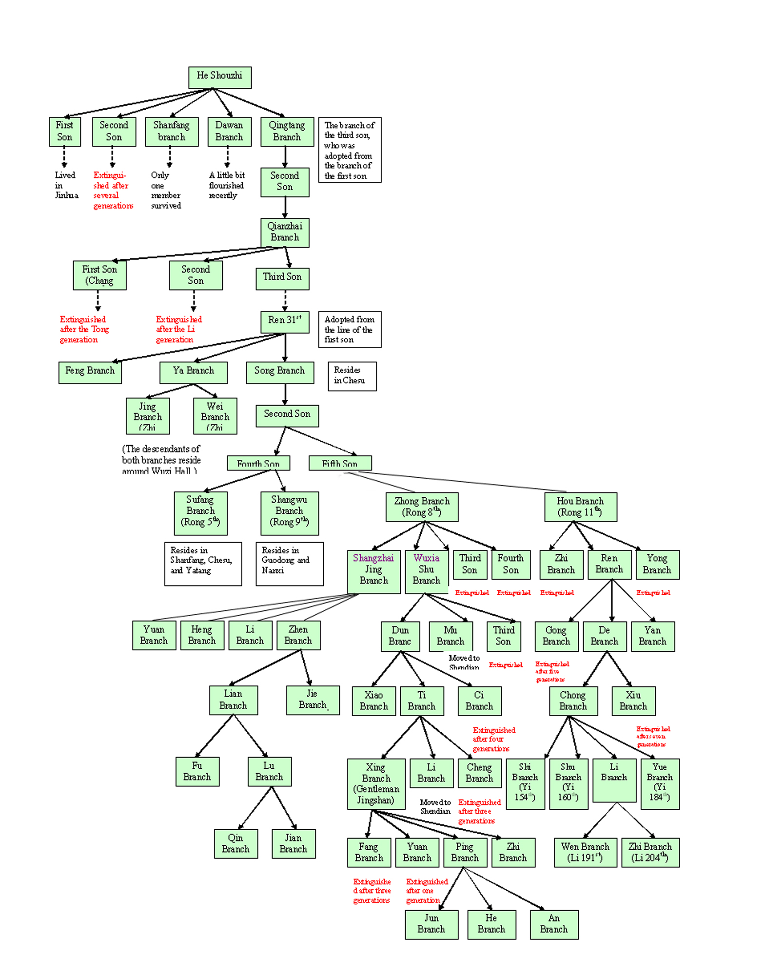
Second Chart of the He Lineage
Created by: Yung-chang Tung
| Title: |
Second Chart of the He Lineage |
|---|
| Collection: | Guodong text |
|---|
